培养方案
首页 > 公司首页 > 本科生教学 > 培养方案 > 正文
 

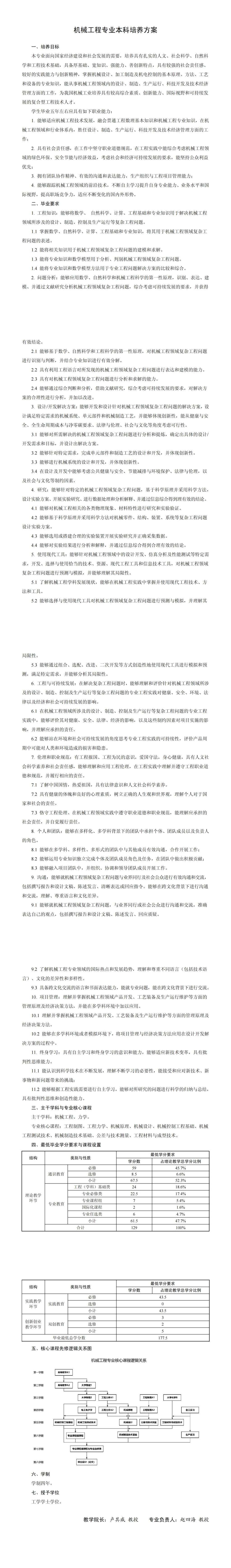
机械工程专业本科培养方案(2024版)

发布日期:2025/07/09 12:36:12


电话:010-62331370

邮箱:jdxy@cumtb.edu.cn

地址: 北京市海淀区公司路丁11号 邮编:100083

Copyright QM球盟会·(中国)-官方网站 版权所有